FOR SOFTWARE TEAMS

Visualize your software architecture effortlessly

Stop wasting time on complex and outdated diagrams. Remodel is your fast track to aligned software architecture. By reducing the cognitive load of diagramming, you can iterate designs faster and get instant team feedback, ensuring everyone is on the same page for quicker delivery.

Remodel is designed to get out of your way. No more cluttered diagrams or endless manual adjustments.

Experience a calm and predictable user interface designed for seamless focus. Remodel handles the heavy lifting, like auto-routing relationships, resizing elements and keeping the underlying model updated, giving you a smooth workflow. This lets you effortlessly create, maintain and instantly communicate complex software systems through diagrams that everyone can understand.


Get started immediately with a tool that are intuitive and easy to learn. No complicated menus or confusing settings, just pick up and model your system.
Remodel reduces cognitive load so you can concentrate on designing your software system. Diagrams are automatically organized, readable and easy to understand at a glance.
Your diagrams and data stay exactly where you want them. Keep everything private: local or in the storage system you choose. You always retain ownership.
Iterate on your designs quickly and confidently. Clear visuals and smooth interactions make it easy to share your architecture, gather feedback and align your team.
System context diagram in modeling tool Remodel for effortless software architecture
Container diagram in modeling tool Remodel for effortless software architecture
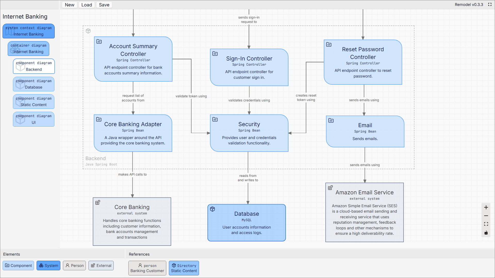
Component diagram in modeling tool Remodel for effortless software architecture

Request early access

We're partnering with a small group of teams to shape the next generation of software architecture tools.

We never share your data with third parties.