Stop wasting time on complex and outdated diagrams. Remodel is your fast track to aligned software architecture. By reducing the cognitive load of diagramming, you can iterate designs faster and get instant team feedback, ensuring everyone is on the same page for quicker delivery.
Remodel is designed to get out of your way. No more cluttered diagrams or endless manual adjustments.
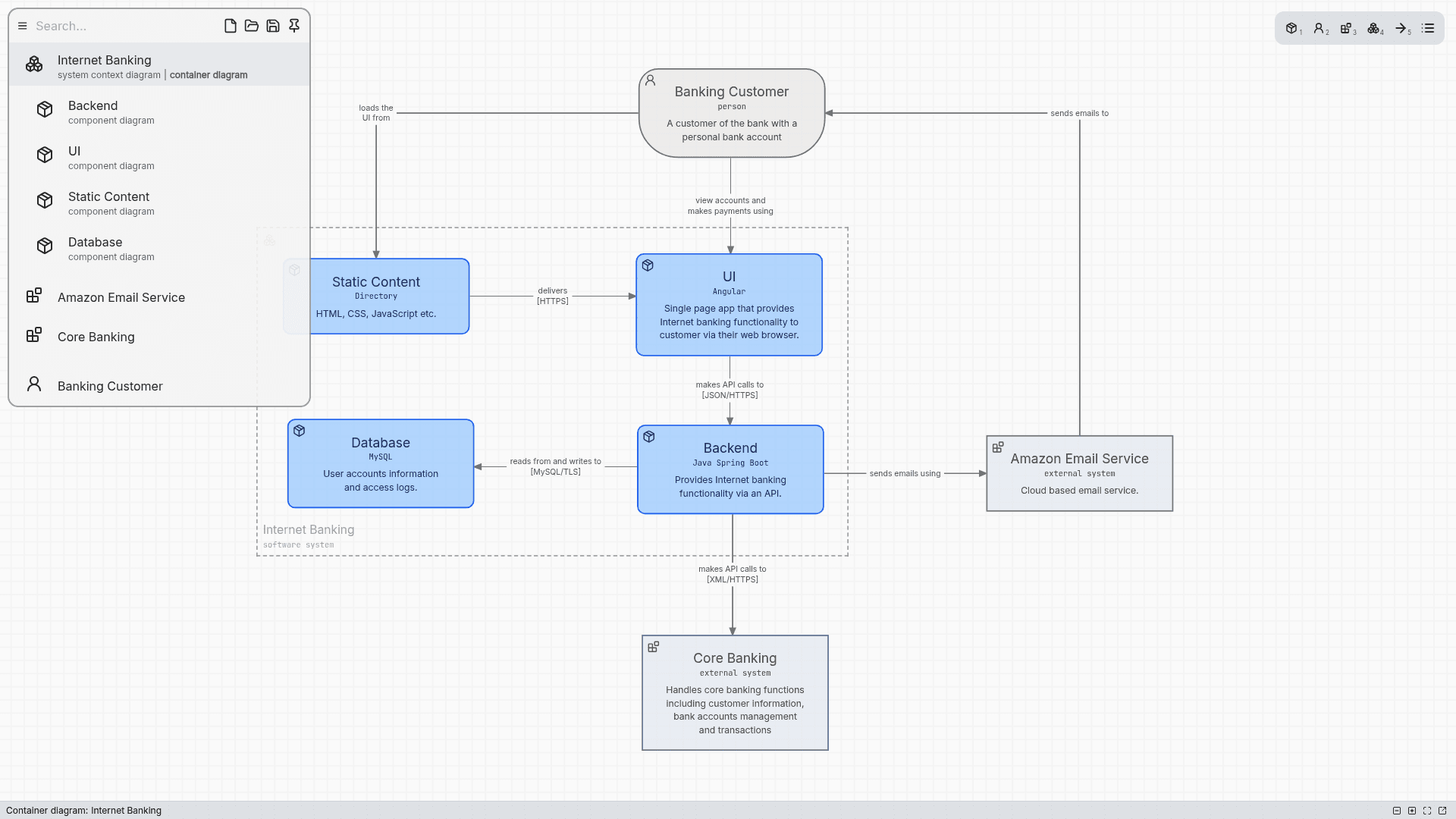
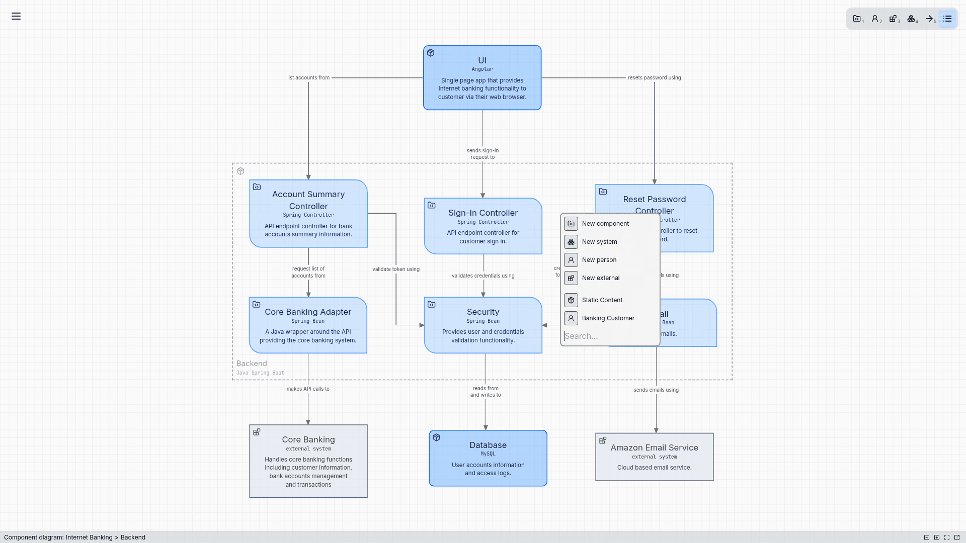
Experience a calm and predictable user interface designed for seamless focus. Remodel handles the heavy lifting, like auto-routing relationships, resizing elements and keeping the underlying model updated, giving you a smooth workflow. This lets you effortlessly create, maintain and instantly communicate complex software systems through diagrams that everyone can understand.



We're partnering with a small group of teams to shape the next generation of software architecture tools.
We never share your data with third parties.